Found 32 drawing images for 'Arithmetic'

609x599 168 Best Arithmetic Images On Arithmetic, Calculus
609x599 168 Best Arithmetic Images On Arithmetic, Calculus
655x875 A (8,3) Reversible Bidirectional Arithmetic And Logical Shifter
655x875 A (8,3) Reversible Bidirectional Arithmetic And Logical Shifter
400x500 Arithmetic Cartoons And Comics
400x500 Arithmetic Cartoons And Comics
960x475 Arithmetic Operation Rules For Operations Addition, Multiplicaiton
960x475 Arithmetic Operation Rules For Operations Addition, Multiplicaiton
225x300 Colorear Con Sumas 25. Rompecabezas Arithmetic
225x300 Colorear Con Sumas 25. Rompecabezas Arithmetic
340x423 Figure 3. Erp Waveforms In The Arithmetic Experiment Erp Waveforms
340x423 Figure 3. Erp Waveforms In The Arithmetic Experiment Erp Waveforms
1267x1303 Filea Complete System Of Practical Arithmetic With Various
1267x1303 Filea Complete System Of Practical Arithmetic With Various
285x340 Free Cliparts Arithmetic, Mathematics, Mr.
285x340 Free Cliparts Arithmetic, Mathematics, Mr.
900x1139 God Of Arithmetic By Unseen Unforgiven
900x1139 God Of Arithmetic By Unseen Unforgiven
544x616 Image From Page 17 Of The Teaching Of Arithmetic (1913)
544x616 Image From Page 17 Of The Teaching Of Arithmetic (1913)
488x498 Is Integer Arithmetic Fundamental To Mental Processing
488x498 Is Integer Arithmetic Fundamental To Mental Processing
900x800 Mathematics Analytic Geometry Teacher Arithmetic
900x800 Mathematics Analytic Geometry Teacher Arithmetic
474x670 Multiplicando Em Pdf Math, Pdf And Arithmetic
474x670 Multiplicando Em Pdf Math, Pdf And Arithmetic
400x285 Paintings. Drawings. Arithmetic. Resting Girl
400x285 Paintings. Drawings. Arithmetic. Resting Girl
602x620 Parallel Evaluation Of Division Free Arithmetic Expressions
602x620 Parallel Evaluation Of Division Free Arithmetic Expressions
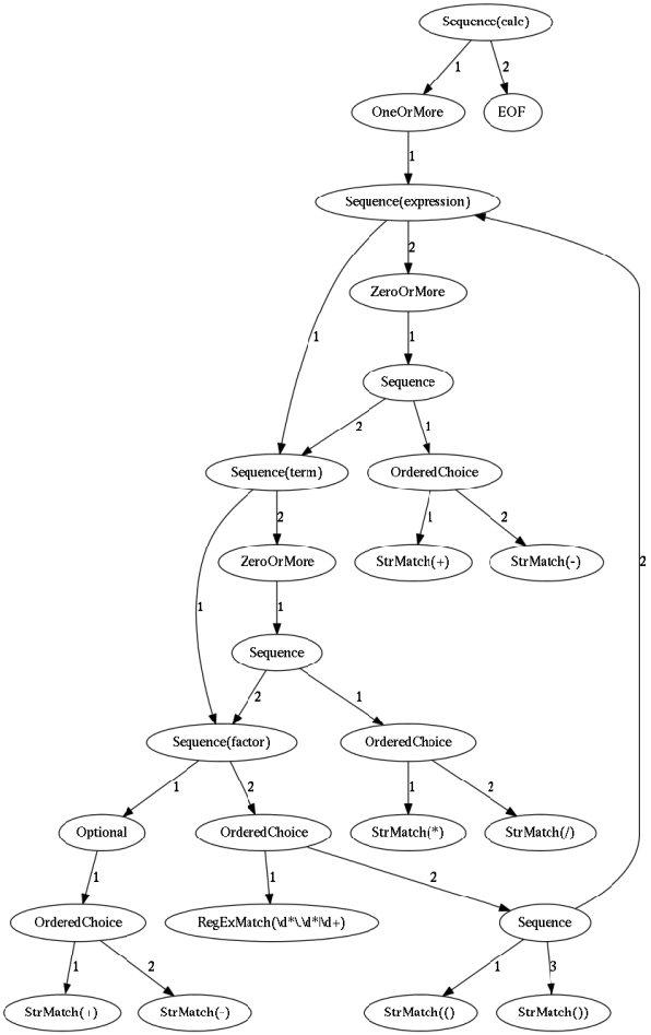
596x947 Parser Structure For Simple Arithmetic Expressions Grammar
596x947 Parser Structure For Simple Arithmetic Expressions Grammar
463x715 Pin By Heidi Alfonzo On God's Arithmetics Arithmetic
463x715 Pin By Heidi Alfonzo On God's Arithmetics Arithmetic
1200x1200 Proofless Arithmetic Farbwechsel
1200x1200 Proofless Arithmetic Farbwechsel
650x762 Secure Fsm Based Arithmetic Codes
650x762 Secure Fsm Based Arithmetic Codes
590x777 Allegory Of Arithmetic. Abacist Uses Abacus
590x777 Allegory Of Arithmetic. Abacist Uses Abacus
600x567 Upgma (Unweighted Pair Group Method With Arithmetic Mean) Tree
600x567 Upgma (Unweighted Pair Group Method With Arithmetic Mean) Tree
400x469 Writing Arithmetic Cartoons And Comics
400x469 Writing Arithmetic Cartoons And Comics
616x900 Arithmetic Drawing By Georg Pencz
616x900 Arithmetic Drawing By Georg Pencz
229x300 Arithmetic Drawings Fine Art America
229x300 Arithmetic Drawings Fine Art America
350x340 Arithmetic Sequence Discovery Activity By Toria Enterprises Tpt
350x340 Arithmetic Sequence Discovery Activity By Toria Enterprises Tpt
500x500 Cs 115 Lab 0 Arithmetic And Drawing
500x500 Cs 115 Lab 0 Arithmetic And Drawing
300x250 Devil's Arithmetic
300x250 Devil's Arithmetic
843x1095 Devil's Arithmetic Title Page By Newbie Attack
843x1095 Devil's Arithmetic Title Page By Newbie Attack
1300x539 Elementary Agriculture With Practical Arithmetic Drawing
1300x539 Elementary Agriculture With Practical Arithmetic Drawing
448x234 Math 4 Schematic Drawing And Arithmetic Operations Simple As
448x234 Math 4 Schematic Drawing And Arithmetic Operations Simple As
900x560 Portal 2 Drawing Cube Weighted Arithmetic Mean
900x560 Portal 2 Drawing Cube Weighted Arithmetic Mean
640x430 Math Game 11 Bearers (Plus Game For Arithmetic) The Fat King
640x430 Math Game 11 Bearers (Plus Game For Arithmetic) The Fat King

All rights to the published drawing images, silhouettes, cliparts, pictures and other materials on GetDrawings.com belong to their respective owners (authors), and the Website Administration does not bear responsibility for their use. All the materials are for personal use only. If you find any inappropriate content or any content that infringes your rights, and you do not want your material to be shown on this website, please contact the administration and we will immediately remove that material protected by copyright.